• 首页
  • 关于露露
    企业介绍 核心价值 品牌故事 企业荣誉 企业责任
  • 产品介绍
    露系列 奶系列 水系列
  • 投资者专区
    露露公告 投资者教育基地 防非投保宣传专栏
  • 新闻中心
    企业公示 企业新闻 媒体报道 市场活动 视频中心
  • 商务公告
    招标公告 招商信息 招聘信息
  • 联系我们
    官方商城 公司总机 售后服务 商务合作
  • Search
  • 内网入口
  • 首页
  • 关于露露
    企业介绍 核心价值 品牌故事 企业荣誉 企业责任
  • 产品介绍
    露系列 奶系列 水系列
  • 投资者专区
    露露公告 财务信息 防非投保宣传专栏
  • 新闻中心
    企业公示 企业新闻 媒体报道 市场活动 视频中心
  • 商务公告
    招标公告 招商信息 招聘信息
  • 联系我们
    官方商城 公司总机 售后服务 商务合作
lolo 2025-11-26
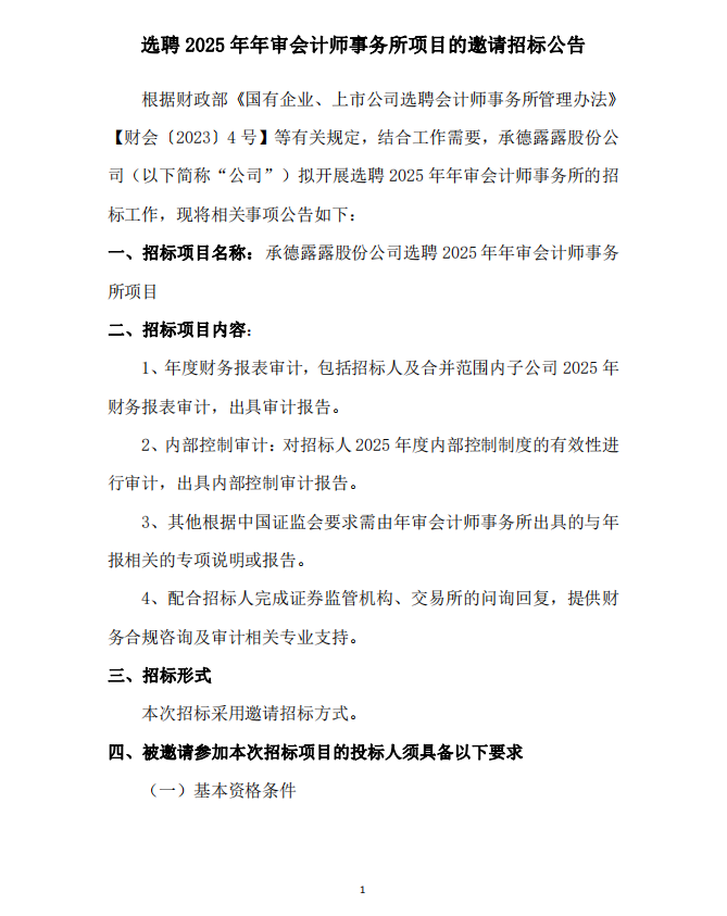
选聘2025年年审会计师事务所项目的邀请招标公告


选聘2025年年审会计师事务所项目的邀请招标公告.pdf


2d642a8772d0723365a1bc0df5f67426.jpg

99ee66f7c93cd1874d58e7ddd9f8c581.jpg

f47ffd723ad4c0d901d2c9d6ead9c5a2.jpg

53ee235425cdf718992e1237c7a0dfd8.jpg

dd89146a8045e95178418296be601f39.jpg

上一篇:承德露露股份公司食堂食材供应商招标公告
下一篇:承德露露股份公司全品项“听-箱”关联追溯改造项目招标公告
返回列表

露露

有味道
中国植物蛋白饮料开创者
  • 关于露露

    企业介绍
    核心价值
    品牌故事
    企业荣誉
    企业责任
  • 产品介绍

    露系列
    奶系列
    水系列
  • 投资者专区

    露露公告
    投资者教育基地
    防非投保宣传专栏
  • 新闻中心

    企业公示
    企业新闻
    媒体报道
    市场活动
    视频中心
  • 商务公告

    招标公告
    招标信息
    招聘信息
  • 联系我们

    官方商城
    公司总机
    售后服务
    商务合作

联系我们

  • 天猫旗舰店
  • 京东旗舰店
  • 拼多多旗舰店
Copyright@2026 承德露露股份公司 冀ICP备05017468号-1

冀公网安备 13080502000142号

企业邮箱     技术支持:巴零互联